已完成江西省2024年普通高考报名的考生。

我院2024年申报单招计划450名,包括普通类单招计划375名,“三校生”类单招计划45名,体育类单招计划30名。
特别说明:以上两类职业技能考试科目不同,请考生务必根据自己高考考生号填准对应的专业组。报考结束后,我院有权将不符合所填报专业组报考条件的考生,归类到相应的专业组进行考试及录取。填报我院将视为接受上述分类考试方法,若有填错自愿接受我院调整到相应专业组参加考试及录取。


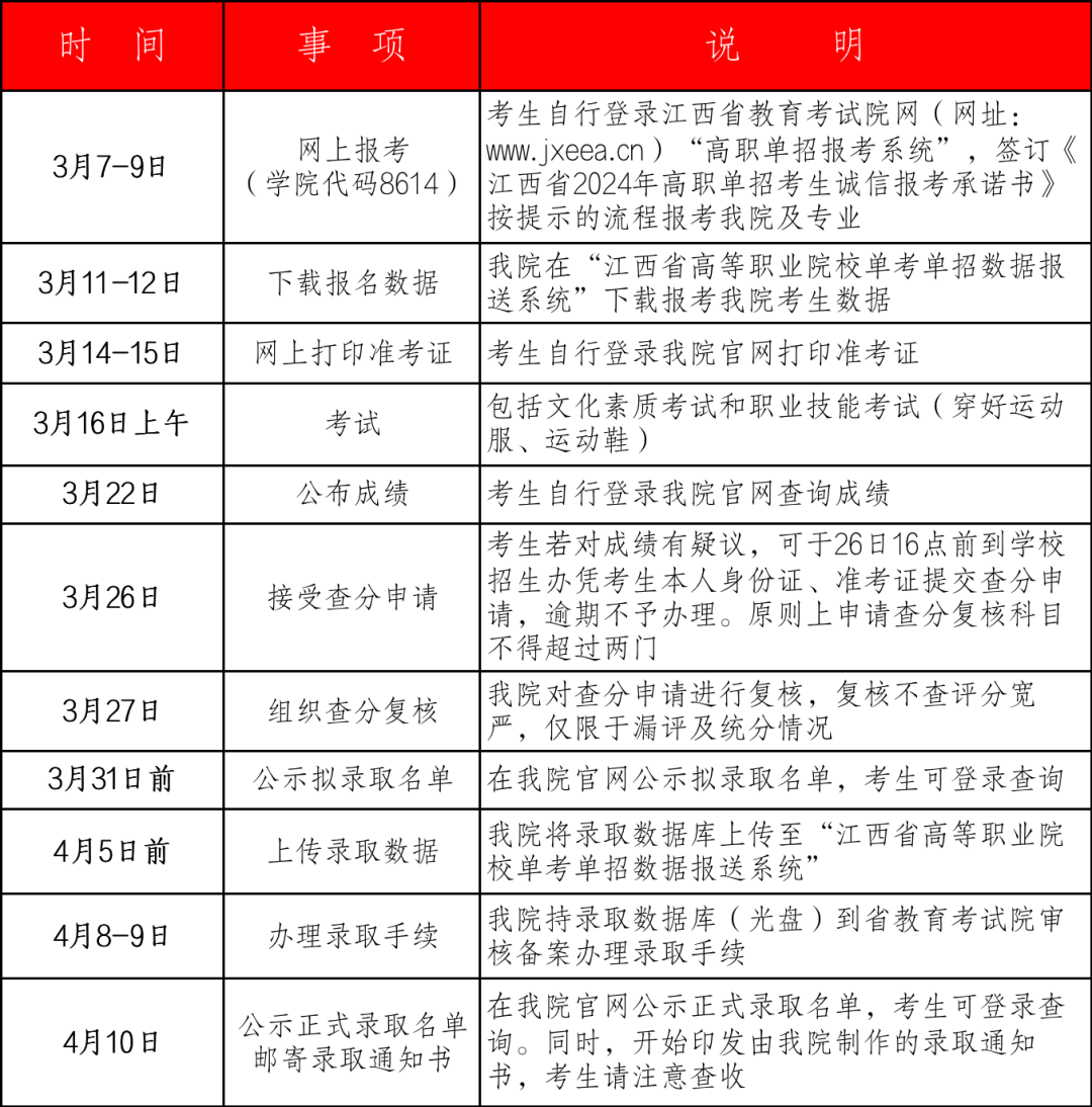
(一)网上报考

江西省2024年高职单招考生诚信报考承诺书
(二)网上打印准考证
2024年3月14日10点-3月15日17点期间,考生自行登录江西司法警官职业学院官网(网址:www.jxsfjy.cn),下载准考证,并自行打印好,带好参加考试。
(三)考试时间、地点
1.考试时间:

路线一:南昌西客站、南昌长途汽车西站直接乘公交708路(或乘地铁2号线到地铁大厦站换乘地铁1号线至庐山南大道站下,从3号口出来后在对面公交运输集团站转乘210路公交车)至瀛上路口下,200米到达学院。
路线二:南昌火车站直接乘公交210路、232路(徐坊汽车客运站乘1路至老福山站下转乘22路至青山路口站下,青山路口站转乘223路公交车)至瀛上路口下,200米到达学院。(或乘地铁2号线到地铁大厦站换乘地铁1号线至庐山南大道站下,从3号口出来后在对面公交运输集团站转乘210路公交车)至瀛上路口下,200米到达学院。
(四)考试内容
采取文化素质考试+职业技能考试相结合的方式,总分满分共计450分。
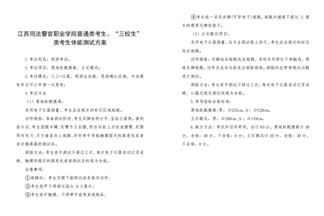
普通类考生进行职业适应性测试,包括法律职业技能(总分满分为150分)、语言能力测试(总分满分为40分)、体能测试(总分满分为60 分,其中原地纵跳摸高、立定跳远各30分)。
“三校生”类考生进行职业技能测试,包括信息技术与通用技术(总分满分为150分)、语言能力测试(总分满分为40分)、体能测试(总分满分为60分,其中原地纵跳摸高、立定跳远各30分)。

体育类考生进行职业技能测试,包括语言能力测试(总分满分为40分)、体育专项测试(总分满分为210分,“800米”跑、立定跳远各105分)。

(点击图片查看大图)
语言能力测试、体能测试采用赋分制。合格即满分,不合格为零分。(注:考生请穿好运动鞋及运动服)
(五)考试方式
我院所有科目均采取线下考试的方式。语文采用客观性和主观性并用方式命题(题型包括单选、默写、作文等);数学、法律职业技能、信息技术与通用技术采用客观性命题(题型包括单选、多选、判断)。上述考试科目均在答题卡上完成作答,要求考生必须用2B铅笔填涂客观题,0.5mm黑色笔迹的签字笔填写主观题,请必务带好这两种笔参加考试。语言能力测试、体能测试采用现场测试。
语文、数学主要参考《2024年普通高校招生全国统一考试大纲》;普通类考生法律职业技能主要参考高中政治(时事、法律常识等)考试大纲;“三校生”类考生信息技术与通用技术主要参考信息技术和百科常识。

(一)录取办法
考生必须参加所属专业组所有科目的考试,单科成绩不低于0,录取总分不得低于100分。先进行体育类单招录取,再进行“三校生”类单招录取,最后进行普通类单招录取。考生不得跨专业组调剂录取。
优惠政策:我院单招优惠政策按照《江西省关于进一步深化高考加分改革的实施方案》(赣招委字〔2019〕25号)执行,下列考生,经审核认定公示后,可在考生总成绩基础上增加一定分数录取。同一考生符合多项条件的,只取其中最高一项分值。
(二)录取安排
(三)录取说明
1.我院所有专业均实行警务化管理,对身体素质有一定要求。经我院单招录取的考生须参加所在县(区)考试中心统一组织的高考体检。新生入校后,我院可依据教育部、卫生部、中国残疾人联合会印发的《普通高等学校招生体检工作指导意见》和人力资源社会保障部、教育部、卫生部《关于进一步规范入学和就业体检项目维护乙肝表面抗原携带者入学和就业权利的通知》等有关要求以及学校招生章程中对身体条件的具体规定,对高考体检或新生入学复检结论涉及限报以及不适应我院警务化管理的单招考生可进行退学、休学等处理。

我院单招录取的考生,与参加统一高考相同专业录取的考生享受相同待遇。考生毕业后可按规定参加有关公务员和人民警察招考。


如有与江西省教育考试院不一致之处,以江西省教育考试院发布的相关规定为准。

江西司法警官职业学院是2002年4月经江西省人民政府批准、国家教育部备案的公办全日制普通高等警察院校,是全国司法行政机关人民警察招录培养基地,是江西省监狱、戒毒系统人民警察“定向招考”院校。隶属江西省司法厅。

学院坚持依法治校,从严治警,以“博学、明法、求实、创新”为校训。学生统一着人民警察服装,实行警务化管理的一日生活制度,高标准地培养学生的综合素质。学生在校学习期间,除获得毕业证外,同时可以掌握汽车驾驶技术。

学院重视实践教学和警察工作技能的训练,建有省内一流的室内射击馆、汽车驾驶训练场、模拟监狱、散打馆、专业技能实训中心等设施。拥有“刑事执行”专业和“司法警务”专业中央财政支持的职业教育实训基地建设项目。建有省级“监狱管理人才培养模式创新实验区”、“速录人才培养实验区”和省级“法律职业技能实训中心”、“刑事侦查技术专业技能实训中心”。组织学生在省内监狱、戒毒单位和深圳、南昌等地公安机关顶岗实训,努力提高毕业生综合职业素质和就业能力。

警用枪械实践教学


室内实弹射击训练


无人机障碍竞技挑战赛

学院办学成绩卓著,社会声誉好,学院培养的毕业生受到各用人单位的欢迎和赞誉,师生参加全国各类比赛均获得骄人成绩。2019年,在中国大学生武术散打锦标赛上,我院学生斩获冠军4金1银3铜;参加全国司法职业院校法律实务技能大赛中我院学生荣获2个团体二等奖,单项奖6个;我院教师参加全国司法职业院校刑事执行专业教学资源库教师教学技能大赛,荣获教学设计比赛个人一等奖;2020年,我院学生参加全国司法职业院校法律实务技能大赛荣获个人一等奖1个,个人二等奖2个,个人三等奖3个,团体二等奖1个,团体三等奖1个;2022年11月,参加江西省第十六届运动会高校组跆拳道比赛,荣获专科组一金二银二铜两个第五团体第八的好成绩;2023年3月,参加江西省第十六届运动会高校组武术散打比赛,荣获专科组一金一银。2023年4月参加第六届中国大学生武术散打锦标赛,荣获丙B组(高水平组)80公斤级冠军,85公斤级第五名。










部门:江西司法警官职业学院招生办公室
地址:江西省南昌市昌北经济技术开发区长青路76号
联系方式:

学校网址:http:// www.jxsfjy.cn
邮编:330013
微信公众号:江西司法警院


招生工作监督电话:83873645 18307900753
