热搜词
  • 1923
  • 南昌市
  • 历史学
  • 双一流
  • 工学
  • 建设高校
  • 教育学
  • 教育部
  • 资讯动态
    • 本省动态
    • 国内动态
  • 成人学历
    • 成人高考
    • 国家开放大学
    • 自学考试
  • 单招职教
    • 高职单招
    • 职教高考
  • 职业技能等级证
    • 电子商务师
    • 互联网营销师
    • 茶艺师
    • 公共营养师
    • 西式面点师
    • 中式烹调师
  • 技工教育
    • 动态
    • 院校
  • 微信扫一扫
    微信
  • 搜索

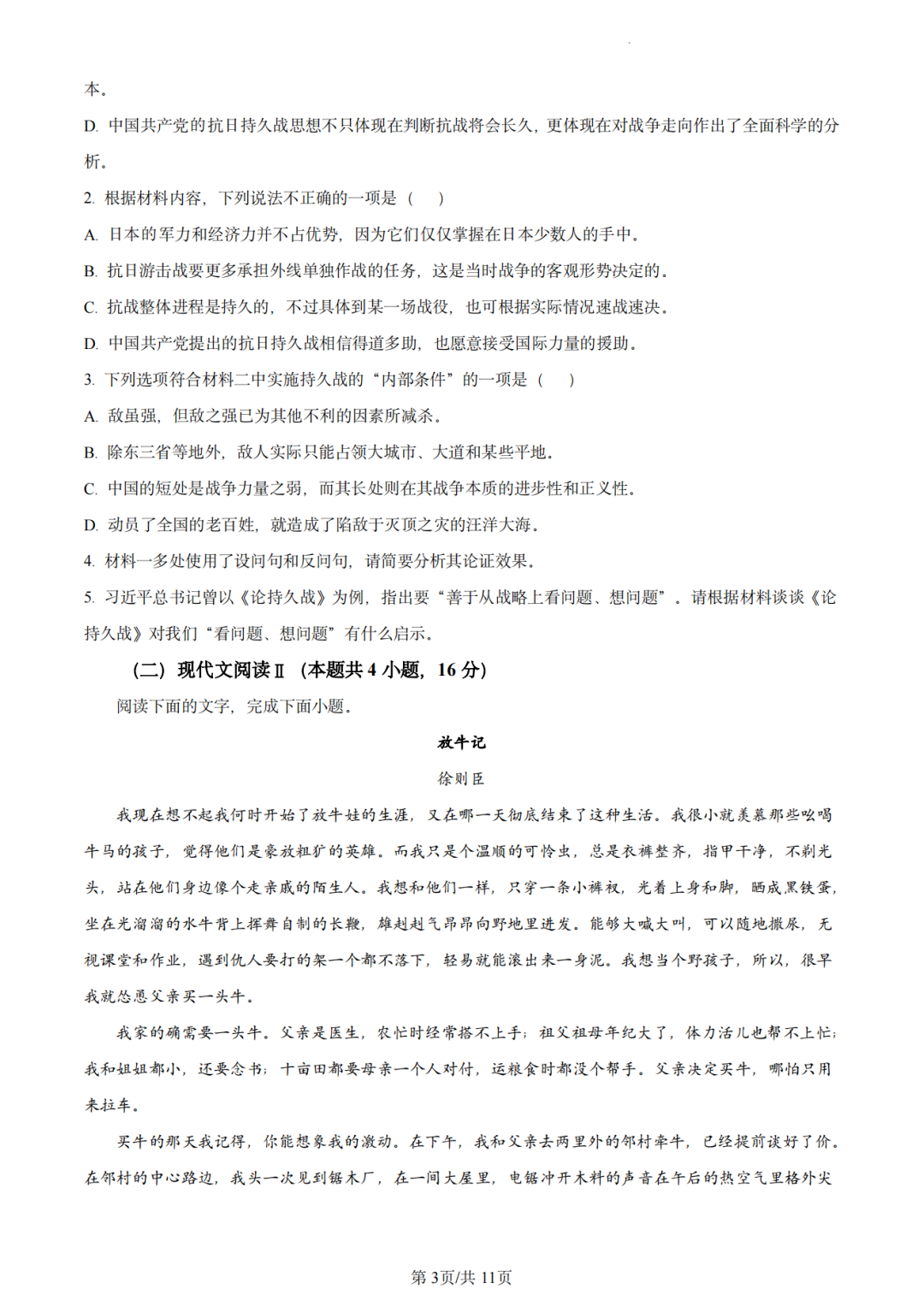
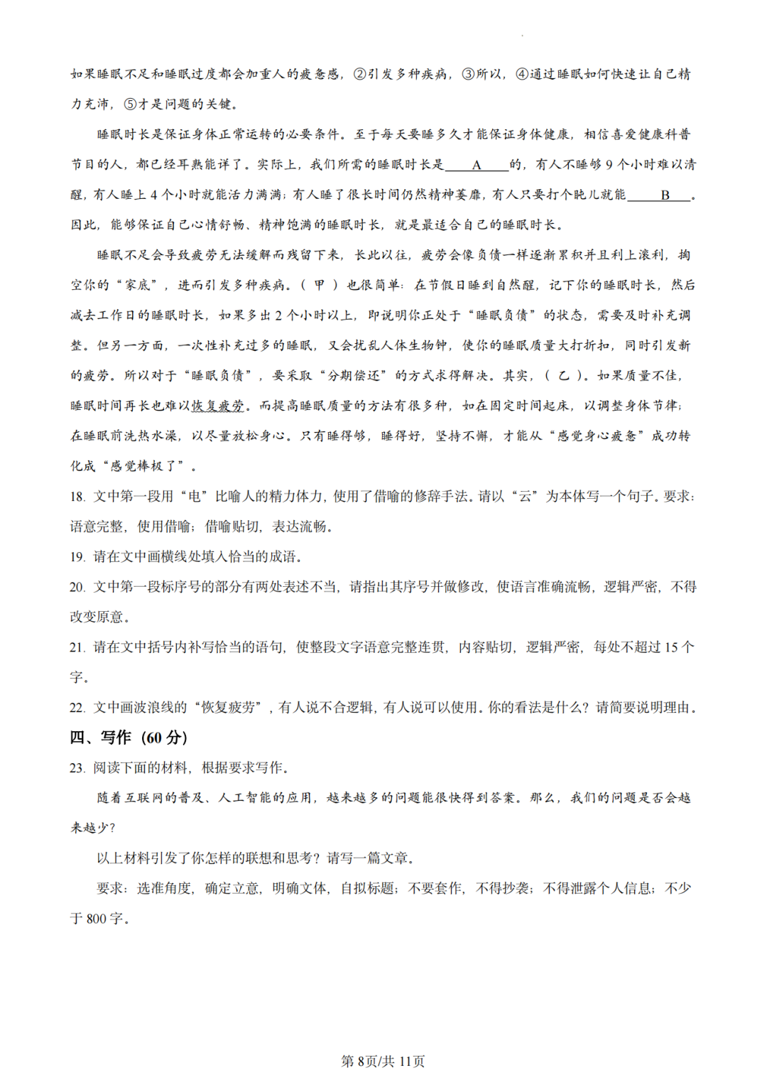
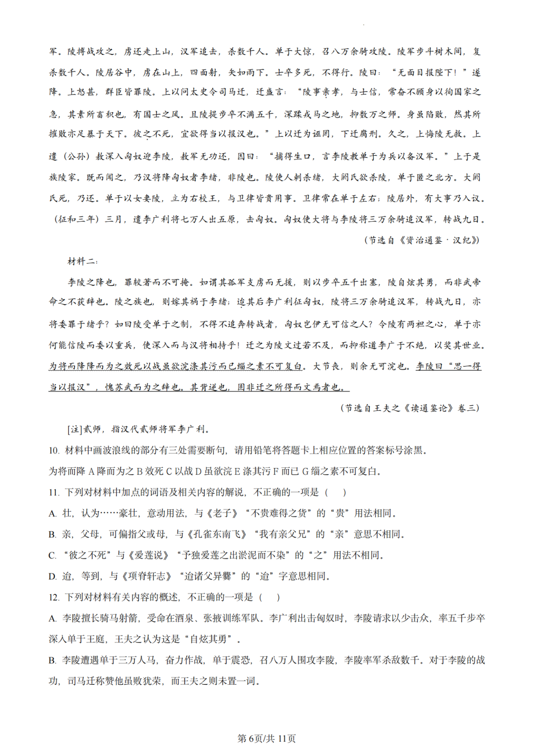
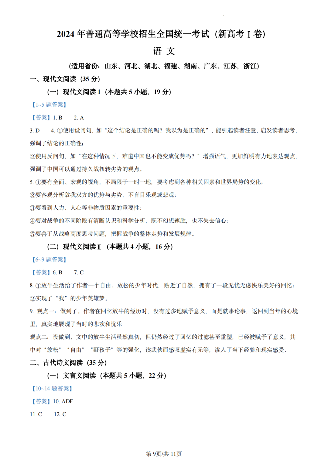
2024年高考语文Ⅰ卷试题及参考答案

# 高职单招 2024-06-14 13:52 来源:

图片

图片

图片

图片

图片

图片

图片

图片

图片

图片

图片

试题及参考答案来源于网络,非官方发布,仅供参考!




相关文章

随机推荐文章

  • 吉安职业技术学院单招考试面试公告--旅游管理专业、研学旅行管理与服务专业、网络营销与直播电商专业
  • 单招专业|酒店管理
  • 单招专业|市场营销
  • 抚州职业技术学院2024年单独招生录取名单公示
  • 南昌理工学院2024年高职专科单独招生简章
  • 单招集训营如何助力学生精准择校?
  • 为55.26万高考生保驾护航!江西省“高考直通车”温暖出发!

热门标签

  • 财经
  • 双一流
  • 建设高校
  • 英雄城
  • 南昌市
  • 经济学
  • 法学
  • 教育学
  • 文学
  • 历史学
  • 理学
  • 工学
  • 管理学
  • 教育部
  • 管理类学科为主
关于我们 加入我们 联系我们 友链
赣ICP备16006919号-6 赣公网安备36010402000495 Copyright © 2003-2020 模板建站